三控电子狗原理分析——光控、磁控、声控
注:本项目来自BUPT课程《电子工艺实习》
导入
电子狗是声控、光控、磁控机电一体化电动玩具。主要工作原理:利用555构成的单稳态触发器,在三种不同的控制方法下,均给以低电平触发,促使电机转动,从而达到了机器狗停走的目的。即:拍手即走、光照即走、磁铁靠近即走,但都只是持续一段时间后就停会下,再满足其中一条件时将继续行走。
原理图如下:

整个系统可分为信号转化、单稳态触发器以及电机驱动三个部分。
单稳态触发器
这部分的功能是:将持续时间很短的低电平信号转换为固定时间间隔(1.1RC)的高电平信号以控制电子狗走路持续时间(控制R和C的数值)。
关于单稳态触发器的原理分析可参考以下文章: 555定时器
信号转换
这部分的功能是将磁、光、声信号转换为低电平电信号。
磁信号

- 磁信号向电信号的转换通过干簧管传感器实现,干簧管的电路模型类似于一个磁控开关,外加磁场时开关闭合,常态开关断开(也有常态是闭合的干簧管),详细原理如下:
- 干簧片相当于一个磁通导体,在尚未操作时,两片簧片并未接触;在通过永久磁铁或电磁线圈产生的磁场时,外加的磁场使两片簧片端点位置附近产生不同的极性, 当磁力超过簧片本身的弹力时,这两片簧片会吸合导通电路;当磁场减弱或消失后,干簧片由于本身的弹性而释放,触面就会分开从而打开电路。
- 接上拉电阻即可实现常驻高电平,外加磁场时开关闭合输出低电平。

光信号

- 光信号向电信号的转变通过光敏三极管实现,电路模型相当于光控开关,光照相当于开关闭合,详细原理如下:
- 光敏三极管的发射极具有光敏特性。它的集电极则与普通晶体管一样,可以获得电流增益,基极一般没有引线。当受到光照时CE两极导通,相当于开关闭合。
- 同样使用上拉电阻,不再赘述。
声信号

- 声信号向电信号的转变通过麦克风实现,目前常用的麦克风有驻极体电容麦克风(ECM)和微机电麦克风(MEMS Micphone)。在电子狗实验中使用的是ECM,声波压力推动极板后退使得电容两极电压升高,从而将声信号转换为了电压信号。
- 因需要对电压放大,驻极体麦克风内部有一个场效应管,正常工作需要加一个直流偏置,其驱动电路之一为:
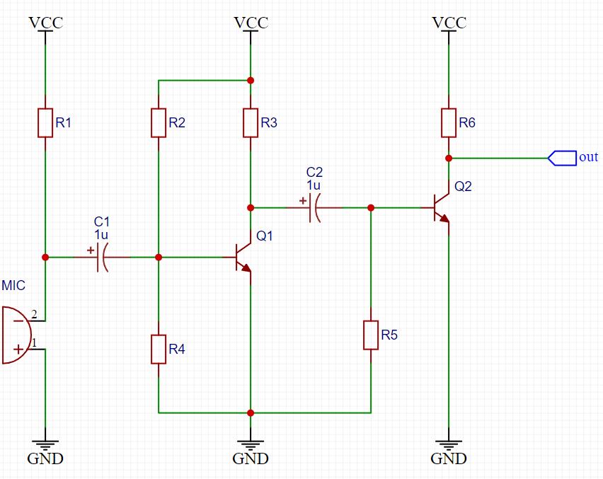
电容的作用是隔直流。 - 应用于电子狗的电路设计如下:
左侧为驱动电路,中间加一级共射放大器,右侧是二极管反相器,当麦克风接收到声音信号时,产生交流电压,放大到二级管基极,二极管截止,输出接地,即输出低电平。
仿真
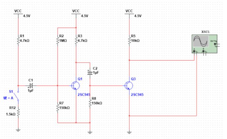
干簧管和光敏二极管的电路模型都很简单,没有仿真的必要,以电阻分压的瞬间变化模拟麦克风输出的交流电压,仿真电路如下:
仿真结果显示,开关闭合产生的电压波动输出了约50ms左右的低电平,这是非常不合适的,因为实际的麦克风产生的电压波动情况远远复杂于我们的模拟,会产生持续时间更长的低电平信号,而后级的单稳态触发器,当输入低电平信号持续时间大于1.1RC时,输出高电平的时间会相应的延长,我们想要的应当是一个持续时间很短的电平信号。
解决方法是加入负反馈:

图中绿色部分为增加的负反馈电路,当555定时器输出高电平时,C5充电将Q2 B极电位拉高,使其截止,相当于开关闭合,从而将Q3的B极电位拉低,使得Q3的C极低电位只持续很短的时间。
重新仿真结果如下:

低电平的持续时间变为500us左右。
电机驱动
此部分的功能是利用555定时器输出的高电平信号驱动电机转动
电动机是怎么驱动的?非常简单,电池分别接正负极即可。
但是,在已有的场景下,不能使用这种方式,即把555定时器的输出端3号管脚接到电动机正极,地接电动机负极。
原因是:555定时器的驱动能力不足。

查询555定时器(NE555P)的数据手册可知,输出电流最大只有225mA左右,常见的电动玩具马达空载驱动电流在600mA左右,555定时器是远不足以驱动马达的。

最简单的放大电流的方法就是晶体管反相器,所以电机驱动的电路原理图如下:

并联两个三极管增大放大倍数,二极管是防止电机反转,注意这是一个反相器,所以要接到电动机的负极。
用灯泡代替电动机,简单仿真如下:

注意此处输入端用单刀双掷开关,单开关断开是悬空状态,不是输入低电平。
电源两端并联电容是为了稳压和滤波。
总体仿真
将以上模块合并,仿真图如下(光敏二极管用光耦合器代替):

仿真结果:

电路启动时触发一次电子狗,三种信号各触发一次,注意这里光信号和磁信号使用的是回弹式开关,为下文埋下了伏笔。
改进
学校提供的原理图的分析就到这里了,但实际做实验的时候有一些不方便的地方,比如实验室是常亮状态,光照就会一直触发电子狗,必须遮住光,暴露一下就要马上再遮住,在仿真中使用回弹式开关也是这个原因,还是在于单稳态触发器的输入信号不能持续太长时间,我提出的改进方法如下:
改为黑暗触发
这种改进方案很简单,在光信号转化模块后面加一个二极管反相器就可以。
改为边沿触发
改进方案与仿真结果如图所示:

开关关闭和开启会被转化为一个短暂的低电平信号,这个信号的持续时间可以通过调整R和C的值来改变。
原理:利用一阶RC电路将原输入信号做一个短暂延时,再与原信号做同或运算,延时的部分就被计算为了0,其他时刻为1。

当初写实验报告的时候只简单写了一个“用边沿触发器实现即可”,现在想想还真不是这么回事。
结束语
体会
这门课我还是学到了很多东西的。但是我看了看实验报告的标题“电子狗组装”,实在是很让人难蚌。
参考文献
555定时器_Leeshy’s Blog
小马达电机_淘宝网
干簧管_华壬电子
光电三极管_百度百科
一文看懂咪头的工作原理及结构(驻极体话筒)
备注
本文仿真使用的是Multisim,原理图绘制使用的是立创EDA。
本文依赖文件:https://github.com/leeshy-tech/Electronic-Design/tree/main/e-dog
NE555P数据手册:https://github.com/leeshy-tech/Electronic-Design/tree/main/555timer
Leeshy's Blog